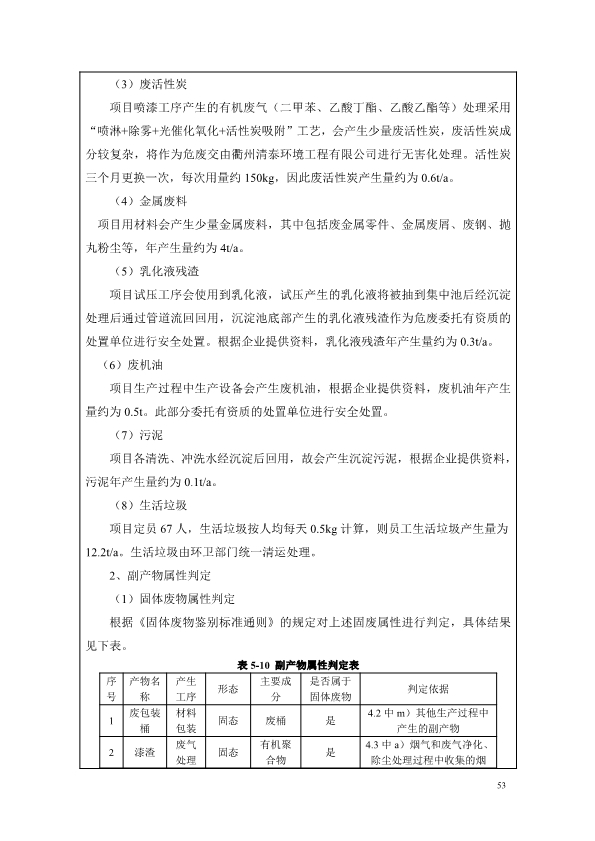
<li id="m8m0m"></li>
  • <li id="m8m0m"><tt id="m8m0m"></tt></li><li id="m8m0m"><tt id="m8m0m"></tt></li>
    <li id="m8m0m"><tt id="m8m0m"></tt></li>
  • <tt id="m8m0m"></tt>
    <li id="m8m0m"><tt id="m8m0m"></tt></li>
  • <li id="m8m0m"><tt id="m8m0m"></tt></li>
  • <li id="m8m0m"><tt id="m8m0m"></tt></li>
  • <li id="m8m0m"><table id="m8m0m"></table></li>
    <tt id="m8m0m"></tt>
    您好,歡迎訪問浙江衢州巨升煤礦機械有限公司的網站!
    聯系人:柴經理
    電話:13575653555
    網址:http://m.365tlc.com
    地址:衢州市經濟開發區綠島中路5號
    您現在的位置::首頁>新聞中心新聞中心
    環評公示
    發布時間:2019/12/4 8:57:11

    2019年12月浙江衢州巨升煤礦機械有限公司

    年產10萬套缸徑63mm-320mm液壓缸系列建設項目

    環境影響登記表環評公示









    http://m.365tlc.com/news/1128.html
    相關新聞
    相關產品
    无码一级Av片在线